1、本型号芯片:只支持一个发音人“晓玲”;
2、本型号芯片:只支持最多400字节的文本合成;
文档中与此不符的请忽略
第 3 章 《文字编码说明》
第 6 章 《串口命令说明》
第 7 章 《文本控制标记说明-中文合成》
第 8 章 《提示音说明-中文合成》
第 12.6 章 《功放芯片推荐参考手册》
本语音合成芯片是北京宇音天下科技有限公司推出的一款性/价比更高,效果更自然的一款高端语音合成芯片。本芯片通过UART接口,接收待合成的文本数据,实现文本到语音(或TTS语音)的转换。
本语音合成芯片,小尺寸贴片封装、硬件接口简单、低功耗、音色清亮圆润、极高的性/价比;除此之外,芯片在识别文本/数字/字符串更智能、更准确,语音合成自然度上升了一个大的台阶。语音合成效果和智能化程度达到了质的飞跃,是一款真正面向高端行业应用领域的语音合成芯片。
本语音合成芯片的诞生,将推动TTS语音合成技术的行业应用走向更深入、更广泛!

文本合成功能
清晰、自然、准确的中文语音合成效果。芯片支持任意中文文本的合成,可以采用GB2312、GBK、Unicode和UTF8四种编码方式。
芯片支持英文字母的合成,遇到英文单词时按字母方式发音。
详见 《文字编码说明》文档
文本智能分析处理
芯片具有文本智能分析处理功能,对常见的数值、电话号码、时间日期、度量衡符号等格式的文本,芯片能够根据内置的文本匹配规则进行正确的识别和处理。
多音字和姓氏处理
对存在多音字的文本,例如:“银行行长穿过人行道向骑着自行车的银行职员行走过去”,芯片可以自动对文本进行分析,判别文本中多音字的读法并合成正确的读音。
有些汉字作为姓氏使用时,会出现一些非常规的读法,芯片可以自动进行处理。例如:“他是一位姓朴的朴素的韩国艺人。”,句中两个“朴”字前面一个读作“piao2”,后面一个读作“pu3”。
音量、语速、语调调整
芯片可实现10级数字音量控制,音量更大,更广。支持30级语速、10级语调的调节,满足各种不同的应用需求。
提示音
芯片内集成了多首声音提示音,可用于不同行业不同场合的信息提醒、报警等功能。
发音人
提供一个女声发音人“晓玲”。
多种文本控制标记
芯片支持多种文本控制标记。可通过发送“合成命令”发送文本控制标记,调节语速、语调、音量。
还可以使用控制标记提升文本处理的正确率,如:设置句子的韵律、设置数字读法、设置姓氏读音策略、设置号码中“1”的读法等。
多种控制命令
控制命令包括:合成文本、停止合成、暂停合成、恢复合成、状态查询、进入Deep Sleep模式。控制器通过通讯接口发送控制命令实现对芯片的控制。
查询芯片的工作状态
支持多种方式查询芯片的工作状态,包括:查询状态管脚电平、通过读芯片自动返回的回传、发送查询命令获得芯片工作状态的回传。
通讯模式
通讯模式:芯片支持UART通讯方式。
支持低功耗模式
芯片支持 Deep Sleep模式。使用控制命令可以使芯片进入 Deep Sleep模式。
支持 4 种通讯波特率
芯片支持的通讯波特率:9600bps、57600bps、115200bps 、460800 bps。
最小系统包括:控制器模块、语音合成芯片、功放模块和喇叭。
主控制器和语音合成芯片之间通过UART 接口连接,控制器可通过通讯接口向语音合成芯片发送控制命令和文本,语音合成芯片把接收到的文本合成为语音信号输出,输出的信号经功率放大器进行放大后连接到喇叭进行播放。

芯片支持UART接口通讯方式,可通过UART 接口接收上位机发送的命令和数据。
本芯片提供一组全双工的异步串行通讯(UART)接口,实现与微处理器或PC的数据传输。芯片利用TxD和RxD以及GND实现串口通信。其中GND作为信号地。芯片支持UART 接口通讯方式,通过UART 接口接收上位机发送的命令和数据。


| 通讯标准 | 波特率 | 起始位 | 数据位 | 停止位 | 校验 |
|---|---|---|---|---|---|
| UART | 9600bps、57600bps、115200bps、460800bps | 1bit | 8bits | 1bit | 无 |
本芯片的 UART 通信接口支持 4 种波特率配置:9600 bps、57600 bps、115200 bps 和 460800 bps。波特率通过芯片引脚 BAUD0 和 BAUD1 的电平组合进行硬件配置,具体逻辑如下:
逻辑1(高电平):引脚无需外部连接,内部已集成 10 kΩ 上拉电阻,保持悬空即可识别为高电平。
逻辑0(低电平):引脚需外部强制拉低,推荐通过 1 kΩ 电阻接地(GND),以确保稳定识别为低电平。
该配置方式支持在上电初始化阶段完成波特率设定,无需软件干预的硬件固定波特率。
0:表示低电平 1:表示高电平
| 波特率 | BAUD0 | BAUD1 |
|---|---|---|
| 9600 bps | 0 | 1 |
| 57600 bps | 1 | 0 |
| 115200 bps | 1 | 1 |
| 460800 bps | 0 | 0 |
上位机发送给芯片的所有命令和数据都需要用“帧”的方式进行封装后传输。
详见 《串口命令说明》文档
注意:
本型号芯片不支持《串口命令说明》中的这些命令:
1、第3.5章 “带背景音语音合成命令”
2、第4章 “自定义文本相关命令”
3、第5章 “MP3相关命令”
为满足客户在各种复杂环境的个性化需求,特推出以下功能:
文本控制标记: 用于语音合成参数的设置,并可以灵活控制汉字发音的变化(例如:设置音量,设置语速,设置发音人,强制某个汉字的发音,强制某串数字按号码还是按数值发音等)
语音合成参数设置: 发送相应的“文本控制标记”即可进行语音合成参数的设置
为满足客户在各种复杂环境的个性化需求,特推出以下功能:
芯片内集成了多首声音提示音,可用于不同行业不同场合的信息提醒、报警等功能。例如:刷卡音,门铃音,警报音等。
详见 《提示音说明-中文合成》
下面以 51 单片机为作为上位机为例,用C51 语言实现一段文本合成的程序实例,假设要合成的文本内容为:“欢迎使用宇音天下研发的语音合成芯片”,以下为发送一帧TTS 文本数据的程序模块。
#include <reg51.h>
#include <string.h>
void main(void)
{
/****************需要发送的文本**********************************/
char code text[ ] = {"欢迎使用宇音天下研发的语音合成芯片"};
unsigned char headOfFrame[5];
unsigned char length ;
unsigned int i = 0;
length = strlen(text); //需要发送文本的长度
/****************串口的初始化************************************/
TL1 = 0xFA; // 在11.0592MHz 下,设置波特率9600bps,工作方式2
TH1 = 0xFA;
TMOD = 0x20;
SCON = 0x50; // 串口工作方式1,允许接收
PCON = 0x80;
EA = 0;
REN = 1;
TI = 0; //发送中断标志位置零
RI = 0; //接收中断标志位置零
TR1 = 1; //定时器1 用作波特率发生
/*****************发送过程**************************************/
headOfFrame[0] = 0xFD ; //构造帧头FD
headOfFrame[1] = 0x00 ; //构造数据区长度的高字节
headOfFrame[2] = length + 2; //构造数据区长度的低字节
headOfFrame[3] = 0x01 ; //构造命令字:合成播放命令
headOfFrame[4] = 0x01 ; //构造命令参数:编码格式为GBK
for(i = 0; i<5; i++) //依次发送构造好的5个帧头字节
{
SBUF = headOfFrame[i];
while (TI== 0) {;} //等待发送中断标志位置位
TI = 0; //发送中断标志位清零
}
for(i = 0; i<length; i++) //依次发送待合成的文本数据
{
SBUF = text[i];
while (TI== 0) {;}
TI = 0;
}
// while(1);
}
下面是 51 单片机为控制上位机的汇编语言示例,演示向芯片发送“宇音天下”这段文本进行合成。
“宇音天下”的GBK码是:
;晶振11.0592MHz
ORG 0030H
TABLE: DB 0xD3,0xEE,0xD2,0xF4,0xCC,0xEC,0xCF,0xC2 ;"宇音天下"的GBK码
ORG 0000H
LJMP MAIN
ORG 0200H
MAIN:
CLR EA ;串口初始化
MOV TMOD, #20H ;定时器1工作在方式2
MOV TH1, #0FAH ;装载定时器初值,波特率9600
MOV TL1, #00H
SETB TR1 ;启动定时器1
MOV SCON, #50H ;串口工作方式1,允许接收
MOV PCON, #80H ;波特率倍增
CLR TI ;发送中断标志位置零
CLR RI ;接收中断标志位置零
MOV A, #0FDh ;帧头FD
MOV SBUF, A ;串口发送
JNB TI, $
CLR TI
MOV A,#00h ;数据区长度的高字节
MOV SBUF, A
JNB TI, $
CLR TI
MOV A,#0Ah ;数据区长度的低字节
MOV SBUF, A
JNB TI, $
CLR TI
MOV A,#01h ;命令字:合成播放命令
MOV SBUF, A
JNB TI, $
CLR TI
MOV A,#01h ;命令参数:编码格式为GBK
MOV SBUF, A
JNB TI, $
CLR TI
MOV R7,#8 ;待播放文本的总字节数
MOV R6,#0 ;发送字节计数
MOV DPTR,#TABLE
LOOP: MOV A,R6
MOVC A,@A+DPTR
MOV SBUF, A ;播放"宇音天下"
JNB TI, $
CLR TI
INC R6
DJNZ R7,LOOP
SJMP $
END
注意:
1、发送后可接收到芯片的反馈信号,收到“41”,表明文本被正确接收;收到“4F”,说明合成播音完毕,芯片处于空闲状态;如果收到的是“45”,则说明文本没有正确的收到或是合成,则需要重新发送或者复位。
2、上面的Demo 主要说明了发送过程需要遵循的协议问题;发送完语句后要加入发送是否完成的判断程序,可以通过查询或者中断两种方式进行判断当前芯片的工作状态,然后才能发送下一个数据。
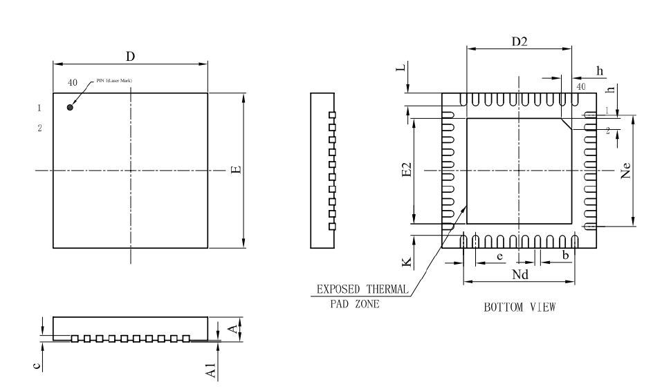
| 封装名称 | 封装描述 |
|---|---|
| QFN40 | 40脚,芯片尺寸5mm×5mm×0.80mm |

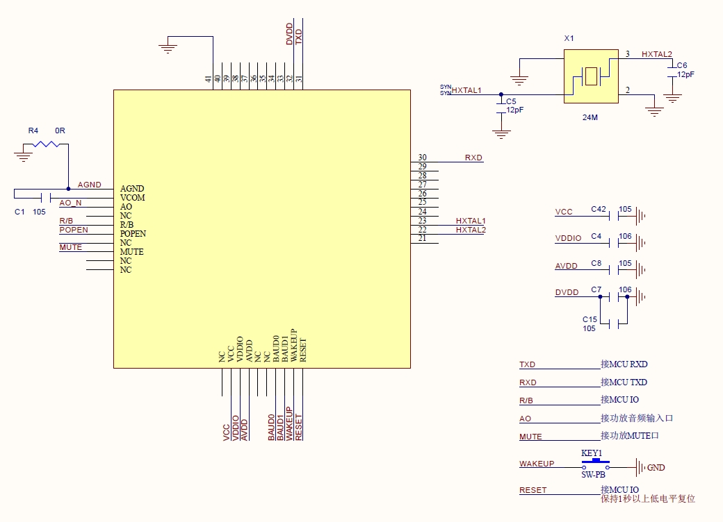
| 编号 | 引脚 | 说明 | 编号 | 引脚 | 说明 | |
| 1 | AGND | 模拟地 | 21 | NC | - | |
| 2 | VCOM | 接一个1uF电容到AGND | 22 | XTAL24MI | 24M晶振输入 | |
| 3 | AO | 音频输出 | 23 | XTAL24MO | 24M晶振输出 | |
| 4 | NC | - | 24 | NC | - | |
| 5 | R/B | 芯片忙状态指示,低电平表示空闲 | 25 | NC | - | |
| 6 | POPEN | 默认为高电平,详见 POPEN+MUTE口方案 | 26 | NC | - | |
| 7 | NC | - | 27 | NC | - | |
| 8 | MUTE | 连接功放的静音端口,功放类型是高电平工作 低电平停止工作,详见POPEN+MUTE口方案 |
28 | NC | - | |
| 9 | NC | - | 29 | NC | - | |
| 10 | NC | - | 30 | RXD | 串口接收 | |
| 11 | NC | - | 31 | TXD | 串口发送 | |
| 12 | VCC | 芯片供电 3.1-5V | 32 | DVDD | 接一个10uF和0.1uF的电容到GND | |
| 13 | VDDIO | 接一个10uF电容到GND | 33 | NC | - | |
| 14 | AVDD | 接一个1uF电容到GND | 34 | NC | - | |
| 15 | NC | - | 35 | NC | - | |
| 16 | NC | - | 36 | NC | - | |
| 17 | BAUD0 | 波特率配置端口0 | 37 | NC | - | |
| 18 | BAUD1 | 波特率配置端口1 | 38 | NC | - | |
| 19 | WAKEUP | 睡眠时下降沿唤醒 | 39 | NC | - | |
| 20 | RESET | 复位脚(保持1秒以上低电平后拉高复位) | 40 | NC | - |
注意:
以下时间仅供参考(可能会因为芯片的个体差异或者生产批次不同相差较大),具体时间以收到对应的0x4A,0x41,0x4F为准。
为更好的匹配更多型号功放,客户根据自身情况合理选择方案,正确配置合成芯片的POPEN口(第6脚)与MUTE口(第8脚)。
| 方案 | POPEN口与MUTE口配置 | 方案表现 | 芯片功耗 | 备注 |
| 方案一 | POPEN口: 低电平(接1K电阻到GND) MUTE 口: 接功放使能口 |
无上电POP音 有断电POP音 启动唤醒时间=370ms(默认) 出音响应时间=150ms(默认) |
睡眠:不支持 启动:6mA 空闲:8mA 播音:15mA |
1. 设置"去上电POP音延时"参数, "启动唤醒时间"可变短(最低180ms) 2. 针对方案三,设置"去句首丢音延时"参数, 参数配置,详见特殊参数配置 |
| 方案二 | POPEN口: 低电平(接1K电阻到GND) MUTE口: 悬空 (上位机IO口自行控制 功放使能去POP音) |
有上电POP音 有断电POP音 启动唤醒时间=370ms(默认) 出音响应时间=150ms(默认) |
睡眠:不支持 启动:6mA 空闲:8mA 播音:15mA |
|
| 方案三 | POPEN口: 高电平(默认,无需处理) MUTE口: 接功放使能口 |
无上电POP音 无断电Pop音 启动唤醒时间=430ms(默认) 出音响应时间=400ms(默认) |
睡眠:2uA 启动:6mA 空闲:5.2mA 播音:15mA |
【最低功耗模式推荐】
1、上位机通过电源管理芯片控制本芯片的供电脚“VCC”的通断电(例如:播放完毕断电,播放前上电)
注意:芯片VCC管脚断电后,要注意防止电流倒灌现象。2、针对方案三,上位机通过串口发送睡眠指令“FD 00 01 22”让芯片进入睡眠状态(例如:播放完毕进入睡眠,播放前唤醒)。
注意:客户要注意防串口抖动,导致误唤醒芯片。
注意:
以下时间仅供参考(可能会因为芯片的个体差异或者生产批次不同相差较大),具体时间以收到对应的0x4A,0x41,0x4F为准。
| 类型 | 时间名称 | 开始计时点 | 结束计时点 | POPEN口低电平 (方案1+方案2) |
POPEN口高电平 (方案3) |
备注 |
| 芯片 启动 |
启动唤醒时间 | 上电或唤醒 | 收到0x4A (初始化成功) |
370ms(默认) 可配置 (最低180ms) |
430ms(默认) 可配置 (最低180ms) |
首次上电1700ms |
| 命令 发送 |
发送命令时间 | 开始发送 | 命令发送完毕 | 100字节:7ms 500字节:35ms |
波特率为115200 | |
| 接收成功时间 | 命令发送完毕 | 收到0x41 (接收成功) |
21ms | - | ||
| 语音 合成 |
出音响应时间 | 命令发送完毕 | 听到播音 | 150ms左右(默认) | 400ms左右(默认) 可配置 (最低150ms左右) |
时间影响因素: 1. 文本前几个字 2. POPEN口状态 |
| 播音完毕时间 | 命令发送完毕 | 收到0x4F (播音完毕) |
不定 | 时间影响因素: 1. 用户文本长度 2. 语速等 |
||
| 参数 配置 |
配置成功时间 参数没变化 |
命令发送完毕 | 收到0x4F (配置成功) |
35ms以内 | 实时保存TTS参数 (断电不受影响) |
|
| 配置成功时间 参数有变化 |
命令发送完毕 | 收到0x4F (配置成功) |
150ms | |||
注意:
芯片启动或复位后,大约N毫秒后UART口会返回0x4A回传(回传只要包含0x4A即可,例如:0x00 0x4A 或 0x00 0x34 0x4A 或 0xF0 0x4A),代表“初始化成功”,此时用户可以发送命令控制芯片。
注意:
上位机满足以下条件之一才能确认是“启动唤醒成功”:
1、收到0x4A回传;
2、启动过程中识别到“R/B脚”(即READY/BUSY脚)拉高15ms的信号;
3、若客户想设定上电后固定N毫秒算“启动唤醒成功”,请在本章节提到的参考的“启动唤醒时间”上多加200ms设定固定的“启动唤醒时间”(应对芯片的个体差异或者生产批次的不同带来的变化)。---不推荐用这种方式
默认配置下(”去上电POP音延时”=200ms), 启动时间N毫秒=370ms

最小配置下(”去上电POP音延时”= 0ms), 启动时间N毫秒=180ms

默认配置下(”去上电POP音延时”=200ms), 启动时间N毫秒=430ms

最小配置下(”去上电POP音延时”= 0ms), 启动时间N毫秒=180ms

画板完成后仔细与我公司提供的参考电路进行比对,若客户未按照我公司提供的参考电路设计而造成的损失我司概不负责。如需对参考电路进行优化设计,请将优化后的电路图提交我们核对。

UART转串口与PC机通讯原理图:

详见 《波特率配置方法》章节
注意:
芯片通过管脚READY/BUSY的电平来指示芯片的工作状态,芯片空闲状态时READY/BUSY管脚输出低电平,芯片在语音合成状态时READY/BUSY管脚输出高电平。
3.1V-5V单独供电,接VCC口。POPEN、BAUD0、BAUD1、WAKEUP默认均有上拉电阻,如果IO需要上拉请上拉到VDDIO,而不是VCC。
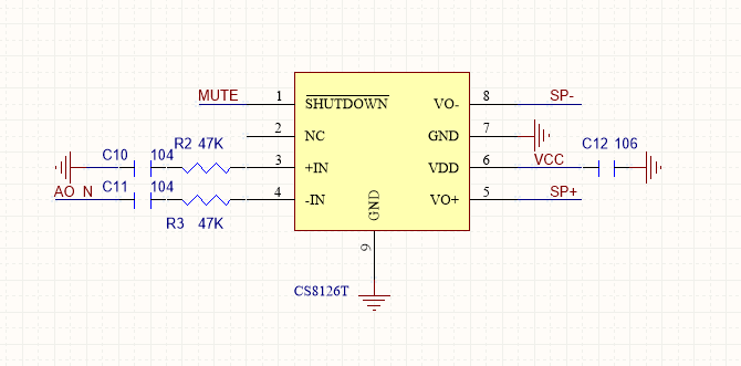
CS8126T原理图:

CS8126T参数说明:
| 工作电压范围 | VDD | RL | 输出功率(典型值) | 封装 | 备注 |
| 2.5V ~ 5.5V | 3.6V | 4Ω | 1.3W | DFN8 | - |
| 5V | 4Ω | 3.1W |
如需更多功放选型参考,请见 《功放芯片推荐参考手册》文档
5V MCU作为上位机与本芯片通信时,需要做电平转换,参考电路如下两种。推荐使用电平转换芯片电路,需要注意VCCB接的是电平较高的一端。


注意:
TTSIC代表本语音合成芯片。
晶振应尽量靠近本芯片的XTAL24MI和XTAL24MI管脚放置,遵循距离最短、走线宽、走线包地原则。同时,晶振的谐振电容应紧靠其两侧。
本芯片的各PIN口的对应滤波电容应尽量靠近其相应管脚。
本芯片的AO,要包地、远离晶振及其他干扰源,否则可能会带来杂音。

| 标注 | 最小(mm) | 最大(mm) | 标注 | 最小(mm) | 最大(mm) | |
| A | 0.7 | 0.9 | Nd | 3.60BSC | ||
| A1 | - | 0.05 | E | 4.90 | 5.10 | |
| b | 0.15 | 0.25 | E2 | 3.30 | 3.50 | |
| c | 0.18 | 0.25 | Ne | 3.60BSC | ||
| D | 4.90 | 5.10 | L | 0.35 | 0.45 | |
| D2 | 3.30 | 3.50 | K | 0.20 | ||
| e | 0.40BSC | h | 0.30 | 0.40 | ||

| 参数 | 符号 | 最小值 | 最大值 | 单位 |
|---|---|---|---|---|
| 供电电压 | VCC | 3.1 | 5 | V |
| 3.3V IO输入电压 | V3.3IO | -0.3 | 3.6 | V |
| 工作温度 | To | -40 | 85 | ℃ |
| 存储温度 | Ts | -60 | 150 | ℃ |
| 参数 | 符号 | 最小值 | 典型值 | 最大值 | 单位 |
|---|---|---|---|---|---|
| 供电电压 | VCC | 3.1 | 3.3 | 5 | V |
| 参数 | 符号 | 最小值 | 典型值 | 最大值 | 单位 | 实验条件 |
|---|---|---|---|---|---|---|
| 低电平输入电压 | VIL | -0.3 | - | 0.3*VDDIO | V | VDDIO=3.3 |
| 高电平输入电压 | VIH | 0.7*VDDIO | - | VDDIO+0.3 | V | VDDIO=3.3 |
| 参数 | 符号 | 最小值 | 典型值 | 最大值 | 单位 | 实验条件 |
|---|---|---|---|---|---|---|
| 低电平输出电压 | VOL | - | - | 0.33 | V | VDDIO=3.3 |
| 高电平输出电压 | VOH | 2.7 | - | - | V | VDDIO=3.3 |
| 参数 | 最小值 | 典型值 | 最大值 | 单位 | 实验条件 |
|---|---|---|---|---|---|
| 频率响应 | 20 | - | 20K | Hz | 1KHz/0dB 10Kohm负载,带A加权滤波器 |
| THD+N | - | -75 | - | dB | |
| S/N | - | 95 | - | dB | |
| 串扰 | - | -90 | - | dB | |
| 输出幅度 | - | 1 | - | Vrms | |
| 动态范围 | - | 90 | - | dB | 1KHz/-60dB 10Kohm负载,带加权滤波器 |
| DAC输出功率 | 11 | - | - | mW | 32ohm负载 |
为方便客户评估测试语音合成芯片效果,我们制作成模块,客户只需要通过电源、UART、音频接口等几个简单的连线就能对语音合成芯片的性能做整体评估。

注意:
模块板载CS8126T功放芯片,详见《功放芯片推荐参考手册》

注意:
厚度最大值1.9mm

| 编号 | 引脚 | 说明 | 编号 | 引脚 | 说明 | |
| 1 | NC | 不接 | 16 | RESET | 复位脚(保持1秒以上低电平复位) | |
| 2 | R/B | 芯片忙状态指示,低电平表示空闲 | 15 | WAKEUP | 睡眠时下降沿唤醒 | |
| 3 | POPEN | 不接 | 14 | BAUD1 | 波特率配置端口1 | |
| 4 | NC | 不接 | 13 | BAUD0 | 波特率配置端口0 | |
| 5 | RXD | 模块串口接收 | 12 | SP- | 接喇叭负 | |
| 6 | TXD | 模块串口发送 | 11 | SP+ | 接喇叭正 | |
| 7 | GND | GND | 10 | NC | 不接 | |
| 8 | VCC | 4 ~ 5V | 9 | AGND | 模块内部已经接了,不用接 |